尊龙凯时(中国)官方网站四川省第一届“好屋子”谋划竞赛获奖名单正在公示中-尊龙凯龙时(中国)官方网站 登录入口
发布日期:2025-12-23 18:03 点击次数:87

封面新闻记者 杨澜尊龙凯时(中国)官方网站
11月21日,封面新闻记者从四川省住房和城乡修复厅获悉,四川省第一届“好屋子”谋划竞赛获奖名单正在公示中,公示期为11月20日-11月27日。
阐发《四川省住房和城乡修复厅对于开展四川省第一届“好屋子”谋划竞赛的见告》总体条目,经众人初评、网络投票、现场呈报、众人终评等次序,深信获奖作品共65个,其中一等奖5个、二等奖10个、三等奖15个、优秀奖35个(排行不分先后)。竞赛举办历程中,市(州)住房城乡修复行政哄骗部门、经办单元、协办单元等任意协作,谋划单元及高档院校等积极参与,选出优秀组织奖58个。

一等奖

二等奖

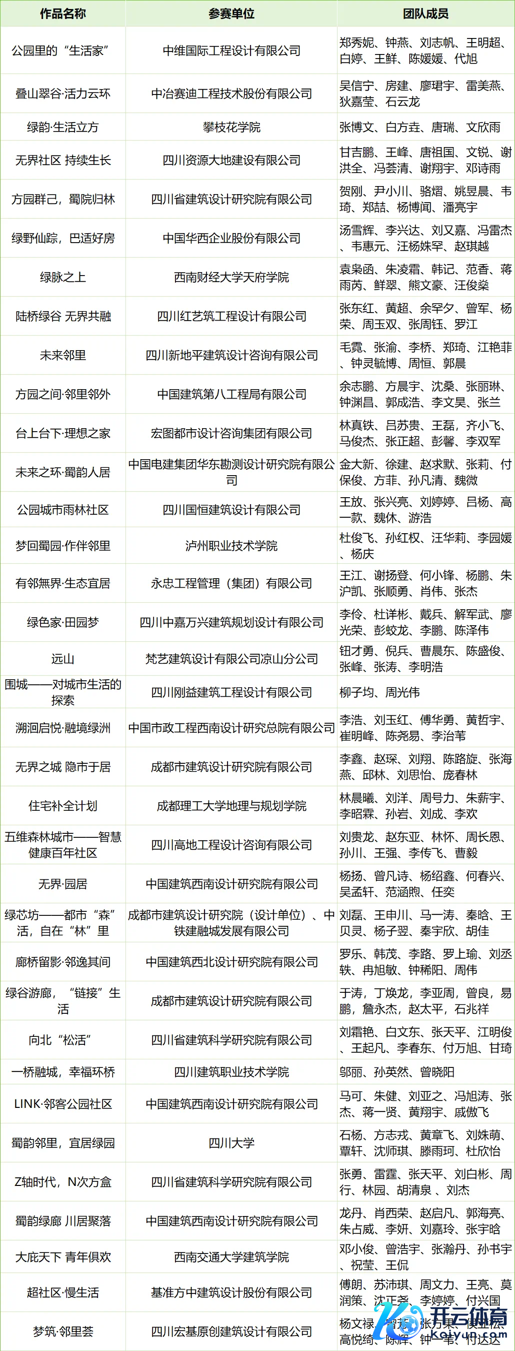
三等奖

优秀奖

优秀组织奖

优秀组织奖

优秀组织奖

优秀组织奖

优秀组织奖
上一篇:尊龙凯时(中国)官方网站黄向阳任中共德阳市委副通告-尊龙凯龙时(中国)官方网站 登录入口
下一篇:没有了
下一篇:没有了
